Рубрика: Новости
-

История сверла
—
от автора
Время на чтение:
1-2 минутВ 1809 было запатентовано сверло Левиса по дереву, хотя нечто подобное использовалось ранее. Только в 1863 году Стивен Амброз Морз запатентовал современные сверла с двумя спиральными канавками для эффективного отвода стружки. Он же запатентовал быстросъёмное…
-

Пневматическая система
—
от автора
Время на чтение:
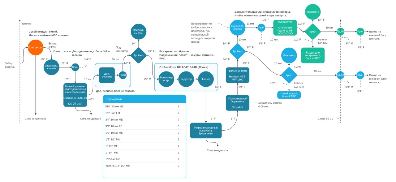
1-2 минутДля того, чтобы питать аппарат плазменной резки требуется чистый сухой воздух.Для продувки и работы пневматического инструмента тоже нужен воздух. Его подачу обеспечивает пневматическая система, схема которой указана на картинке, — её возможно загрузить в сервис…
-

Окончание котоинспекции
—
от автора
Время на чтение:
1-2 минутОкончание котоинспекции, пришлось убирать отпечатки лап на стуле…
-

Инспекция производства выявила недостатки
—
от автора
Время на чтение:
1-2 минутПришла инспекция производства. Видно, что очень интересуется процессом. В целом котокомиссия осталась довольна, хотя и были выявлены определённые недостатки, — устраняем.
-

Историческая электродрель
—
от автора
Время на чтение:
1-2 минутК вопросу о ручном сверлильном инструменте: до патента 1917 года тоже существовали ручные дрели. Для сверления люди использовали то, что изображено на первой фотографии. Как видно, Black&Decker значительно усовершенствовали инструмент. На первую ручную дрель, похожую…
-

Заменила сверлильного патрона
—
от автора
Время на чтение:
1-2 минутРазобрали станок и заменили патрон на новый. Оказалось, что ещё и болт погнули, который держит ручку станка. Наконец, станок заработал. Обошёлся данный опыт не дёшево: Итого — 9420 р. Опционально:
-

Конус Морзе и термофрикционное сверление
—
от автора
Время на чтение:
1-2 минутСтивен А. Морзе предложил конус для крепления свёрл в 1864 году.И до сих пор конус Морзе является одним из самых распространённых креплений инструмента в станках.Его вы можете видеть на первой фотографии. Но это не единственное…
-

Развитие 3D‑моделей Blender Meshy Tripo
—
от автора
Время на чтение:
1-2 минутВ тему развития художественного направления.Делаем 3D модель по картинке.На первой картинке — недоделанная вручную модель в Blender 3D. На второй — генерация нейросетью Meshy.На последней — генерация нейросетью Tripo 3D.
-
Александр проверяет машину горячего тиснения
—
от автора
Время на чтение:
1-2 минутМашина позволяет на кожаные изделия наносить клейма, орнаменты и рисунки. Кожаные обложки на паспорта, которые используются для проверки, изготовил сам Александр.
-

Кожаные изделия
—
от автора
Время на чтение:
1-2 минутПомимо основного технического направления, мы стараемся развивать и другие.Надеемся, что они станут началом будущей диверсификации. Например, Александр занимается изготовлением изделий из кожи.Он делает красивые, надёжные и практичные кожаные вещи, — использует специальный шов, который не…
-

Порвало ремень на Anycubic Kobra 3
—
от автора
Время на чтение:
1-2 минутПорвало ремень привода оси X в 3D принтере Anycubic Kobra 3. Заказали новые, сразу несколько. Ждём, — теперь будет запас.
-

Проблемы «домашних» станков
—
от автора
Время на чтение:
1-2 минутНекоторые люди покупают «домашние» станки. Они хотят иметь простое средство что-то вырезать или напечатать.Чтобы его возможно поставить на стол, легко передвигать, убрать, когда не требуется. До определённого размера, например 20×30 см, это возможно так.Но станок…
-

Запуск лазерного гравера
—
от автора
Время на чтение:
1-2 минут(на видео — заливаем воду для промывки) и установили его на рабочее место. Теперь у нас работает ещё один станок — лазерный гравер, который стоял полгода. Что он может, смотрите на фото и видео. Гравировку…
-

Сотрудник готовится к ночной сварке
—
от автора
Время на чтение:
1-2 минутНаш сотрудник готовится к сварке. На голове — сварочный капюшон, стилизованная TIG горелка в руке, защитный комбинезон с добавлением металлических пластин, встроенная аптечка. Видимо, работать будет ночью.
-
Уроки от ремонта холодильников
—
от автора
Время на чтение:
1-2 минутУроки, которые мы извлекли — Всегда нужна схема. От установки до заправки. Если возможность ошибиться есть, надо её исключать. — Нужен компактный труборез. Обычным не подлезешь. Ножовка даёт опилки, которые попадут в систему. — Для…
-

Проверка и очистка контуров теплоносителя
—
от автора
Время на чтение:
1-2 минутКонтур хладагента работает, чиллер собран. Следующее — проверка, очистка и ремонт контура теплоносителя. Здесь всё просто: надо проверить герметичность, промыть дистиллированной водой и залить теплоноситель, обычно ту же дистиллированную воду. Заливать надо чуть больше нормы:…
-

Проблемы при заправке чиллера
—
от автора
Время на чтение:
1-2 минутВ сервисный клапан Шрёдера подключается вход низкого давления манометрического коллектора.Устанавливается вакуумный насос и производится вакуумирование, затем подключается фреон.Шланг перед подключением продувается фреоном, чтобы убрать воздух. Мы чуть изменили схему: Подключили насос ко входу «высокого давления».…
-

Расширяем парк станков
—
от автора
Время на чтение:
1-2 минутРасширяем парк станков. Прислали трубогиб. Гнули, радовались, сломали один профиль 40x40x2 мм.
-

Выбор масла для компрессора чиллера
—
от автора
Время на чтение:
1-2 минутЧтобы компрессор исправно работал, а уплотнители не текли, в систему заливают масло.Какое масло заливать, определяет фреон: они должны быть взаиморастворимы. Раньше некоторые системы использовали минеральные масла, например для фреона R-12. Сейчас используется…

